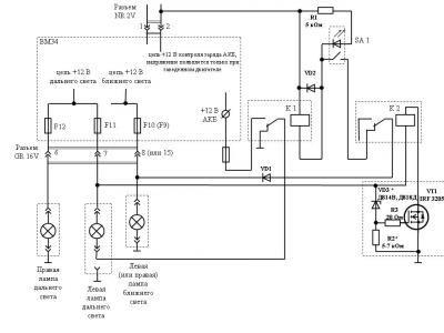
mychacho Опубликовано 19 сентября, 2017 Опубликовано 19 сентября, 2017 (изменено) Доброго времени суток.Пежо 307 SW 2004 г., дорестайл, шина VAN-CANОтчет о включении ламп дальнего света последовательно, в режиме ДХО ("канадский свет"). 1. Реле К1 (предназначено для включения режима ДХО «последовательный дальний») автоматически отключается при включении ближнего света. Как работает. Первый вывод обмотки реле К1 подключен к цепи +12 В контроля заряда АКБ (напряжение появляется только при заведенном двигателе), второй вывод обмотки реле К1 последовательно подключен через лампы ближнего света на «массу». Поскольку сопротивление спиралей галогенных ламп ближнего света много меньше сопротивления обмотки К1, почти все напряжение поступает на обмотку К1, реле срабатывает. При появлении напряжения в цепи питания ламп ближнего света реле К1 отключается. При автоматическом отключении в схеме нет реле с обмотками, находящихся под нагрузкой.Вызывает сомнение работоспособность схемы в случае, если в ближнем установлены ксеноновые лампы. Такая схема не совсем соответствует ГОСТу, предписывающему отключение режима ДХО при включении габаритных огней. Вместе с тем в данной схеме при заглушенном двигателе режим ДХО «последовательный дальний» не работает. Для принудительного ручного отключения режима ДХО «последовательный дальний» (если придется стоять в темноте с работающим двигателем и включенными габаритами, а также для других случаев) в салоне устанавливается выключатель с подсветкой, соединяемый 3-проводным кабелем с остальной схемой, находящейся в подкапотном блоке предохранителей. Если водитель – не хроническая блондинка, можно эксплуатировать и так. Если активирована функция включения ближнего света от датчика освещенности, внешне все будет соответствовать ГОСТу. Для полного соответствия ГОСТу можно попробовать подключить второй вывод обмотки реле К1 к цепи питания габаритных огней вместо цепи питания ламп ближнего света, при условии, что в габаритные огни установлены лампочки накаливания, а не светодиоды, т.к. сопротивление светодиодов много больше сопротивления обмотки реле, и оно не включится.Но имею подозрение, что при этом будут тускло светиться габаритные лампочки (причем только одной стороны). 2. Схема на VD3, R2, R3, VT1 не позволяет реле К2 (предназначено для включения дальнего света в режиме «моргания» при выключенном ближнем свете) ложно срабатывать от напряжения 1/2 бортсети (7-7,5 В), которое присутствует в общей цепи питания ламп дальнего света (на контактах 6,7 разъема GR 16V) при включенном режиме ДХО «последовательный дальний».Как работает. Схема устанавливает значения напряжений срабатывания и отпускания реле К2 одинаковыми и равными примерно 12-13В (подбираются в небольшом диапазоне резистором R2 и зависят от характеристик стабилитрона VD3). Напряжение на резисторе R2 при заведенном двигателе (напряжение бортсети 14-15 В) должно быть в пределах 2-5 В.Назначение и параметры элементов. VD1 – развязка цепей, VD2 – гашение искры при механическом разрывании цепи питания обмотки К1. Любые, с напряжением Uобр > 20 В и 100 В соответственно, I > 0,5 А. VT1 – любой, Uси > 50 В, Iраб > 0,5 А. (Указанный на схеме – с многократным запасом). Цепь питания ДХО «последовательный дальний» дополнительно защищена предохранителем (5-7 А достаточно). R1 следует устанавливать в непосредственной близости от точки подключения к проводу, идущему на контакт 2 разъема NR 2V. В случае перегорания одной лампы дальнего света стоит заменить обе лампы, в противном случае яркость свечения старой и новой лампы при последовательном включении могут заметно отличаться. Изменено 19 сентября, 2017 пользователем icechieff
mychacho Опубликовано 24 сентября, 2017 Автор Опубликовано 24 сентября, 2017 Фотоотчет на дистанции 120м: ДХО: Ближний свет: Противотуманные фары: Корректор в положении "2". Потребляемая мощность одной фары в режиме ДХО теоритечески 1/4Рном = 14 Вт. Фактически, из-за нелинейной вольт-амперной характеристики лампы накаливания (при меньшем токе меньше нагрев, следовательно меньше сопротивление спирали), потребляемая мощность одной лампы находится между 1/4Рном и 1/3Рном.
mychacho Опубликовано 1 октября, 2017 Автор Опубликовано 1 октября, 2017 Результаты измерений тока при заведенном двигателе, Uборт=14,5 В.Через цепь последовательно соединенных ламп дальнего света H1 55Вт в режиме ДХО протекает ток 3,2 А. Потребляемая мощность одной лампы 0,5 х 14,5 (В) Х 3,2 (А)= 23,2 Вт (в режиме полного накала через одну лампу протекает ток 4,8 А).
mychacho Опубликовано 8 октября, 2017 Автор Опубликовано 8 октября, 2017 Точку подключения к цепи +12 В контроля заряда АКБ будет не лишним защитить предохранителем 5А.
VILTOR Опубликовано 13 февраля, 2019 Опубликовано 13 февраля, 2019 Тема старая, но у меня вопрос, не будет ли бортовой комп выдавать ошибку по лампам?
mychacho Опубликовано 15 февраля, 2019 Автор Опубликовано 15 февраля, 2019 Тема старая, но у меня вопрос, не будет ли бортовой комп выдавать ошибку по лампам?В моем случае такого контроля нет. Полагаю, что если контроль ламп проводится только при включении зажигания, то ошибки не будет (пока не запустится двигатель, система контроля будет считать, что лампы дальнего света подключены в штатном режиме). Если контроль постоянный, то при автоматическом включении режима ДХО после запуска двигателя, возможно, будет сигнал об отказе одной из лам дальнего света. Для определения вида контроля следует при работающем двигателе снять клеммную колодку с одной из ламп дальнего света и убедиться в наличии/отсутствии ошибок.Если контроль непрерывный, для того, чтобы его обмануть в моей схеме, можно будет попробовать включить лампочку самой малой мощности (можно резистор) между отброшенным проводом с клеммой, идущем на "-" и проводом, идущим от лампы к реле К1 и закрепить ее, чтобы она ничего не расплавила.До сборки схемы я так проверил возможность работы ламп в последовательном режиме: на одной из ламп дальнего света (любой) отсоединил провод с клеммой, идущий от клеммной колодки на минус (массу), отвел его подальше. На освободившуюся клемму подключил временный провод, соединил его с "+" клеммой АКБ. Заработало, понравилось.Пользуясь случаем, сообщаю, что за время эксплуатации ДХО с сентября 2017 г. по февраль 2019 г. лампы дальнего света НЕ ПОТЕМНЕЛИ, СПИРАЛИ НЕ ПРОВИСЛИ, как пугали на просторах Интернета.
mychacho Опубликовано 16 февраля, 2019 Автор Опубликовано 16 февраля, 2019 (изменено) Вариант подключения лампочки (резистора) для обхода контроля, указанный выше, наверное, не сработает.Предлагаю другой вариант обхода контроля перегоревшей лампы:Лампочку нужно закрепить, чтобы она ничего не расплавила.Лампочка с раб. напряжением 24 В будет меньше нагреваться.Полагаю, что реле К2 может выполнять функции обхода контроля. Тогда и лампочка не понадобится.Все зависит от алгоритма контроля (и степени назойливости индикации) перегоревших ламп в конкретной машине. Изменено 16 февраля, 2019 пользователем mychacho
Рекомендуемые сообщения
Для публикации сообщений создайте учётную запись или авторизуйтесь
Вы должны быть пользователем, чтобы оставить комментарий
Создать аккаунт
Зарегистрируйте новый аккаунт в нашем сообществе. Это очень просто!
Регистрация нового пользователяВойти
Уже есть аккаунт? Войти в систему.
Войти