sturmpanztiger Опубликовано 2 декабря, 2017 Опубликовано 2 декабря, 2017 (изменено) Поскольку форум 207ого мертв, перетащу свою тему сюда. Актуально, не только 207ого, а вообще для всех пежо-ситроенов. Предыстория: Есть завод Пежо, который в европах ставит навигацию на свое авто. Штатная навигация на Россию не распространяется (во всяком случаи на машины до 2013 года), да и честно проигрывает самой дешевой присоске на андроиде. Особенность магнитол машин ПСА состоит в том, что на них завязана роль БК, а есвть еще машины с штатным Hi-Fi, который работает только с штатной головой. Вообщем либо дорогая 2din, либо не дешевые переходники. Либо пусть истинного джедая-колхозника ставить семидюймовый планшет в штатную 2din рамку, а штатный дисплей БК переставить на новое место.Что нам нужно: Планшет, штатная рамка 2din, преобразователь 12V-5V для зарядки планшета, рекомендую рамку от 1din дисплея пежо 3008, реле времени (опционально)По планшету крайне рекомендую нэксус 7 потому что, на нем действительно работает и реализуется (проверено) автовключение при подаче питания, все остальные планшеты включаться должны либо штатной кнопкой, либо через реле времени, либо вообще не выключаться и жить в машине в режиме гибернации (что плохо для АКБ планшета, ну и через неделю для АКБ авто). Звук с планшета лучше всего на машинах ПСА завязать через блютуз (голова RD45 + экран тип С). Голова может подключать два устройства одновременно и расстовлять между ними приоритет. Т.е. с планшета идет стриминг аудио, а с телефона - звук телефонного разговора соотвественно. Т.е. мы слушаем музыку, идет входящий звонок - музыка автоматически ставится на паузу и телефон выводится на динамики. Для машин с RD4 можно завязать звук на AUX, а можно через Y кабель с помощью того же нексуса (т.к. он поддерживает зарядку и флэшку одновременно) подключать флэшку. Дальше про конкретно 207ой Автовыключение планшета можно реализовать программой таскер. У меня алгоритм такой: при отключении питания штатными средствами андроида через 30 секунд (время задается) приглушается экран. Для таскера приглушение экрана - команда шутдавн. Особенность рамки конкретно 207ого состоит в том, что сверху рамки есть решетка вентиляции штатного дисплея - туда можно вмонтировать куллер для лучшего охлаждения Схемы для нэксуса и обычного планшета: Изменено 2 декабря, 2017 пользователем sturmpanztiger 1
icechieff Опубликовано 2 декабря, 2017 Опубликовано 2 декабря, 2017 У меня очень похоже и было (с Nexus на С5) и сейчас (Asus и 607).На Нексусе тоже делал отдельный БП (на NSD15-12S5) и шил разными прошивками, коих для него масса.А вот на Асус (z170cg) ничего не делал, он отлично засыпает и просыпается при появлении зарядки. Единственный минус такого решения - занятый разъем, и не воткнуть камеру заднего вида при необходимости. Лаунчер тоже использую Car Launcher в Pro версии (перепробовал и покупал массу, но с этим всё четко, ничего лишнего). Из доработок только сделана внешняя активная антенна GPS. Звук же организован так:- штатная голова с доработками - заменой кондеров на пленочные Wima;- выход переключен на низкоуровневый- доставлен штатный усь JBL - поставлен Yatour для флэшек, и к нему bluetooth для handsfree- т.к. синийзуб на асусе хрень, то звук с планшета пустил проводом в aux ятура, намного более надежное решение. вроде всё, ничего не отпустил.
sturmpanztiger Опубликовано 2 декабря, 2017 Автор Опубликовано 2 декабря, 2017 (изменено) На рисунках ниже - рамка 1din пежо 3008 и реле времени с али экспреса.Далее по теории работы пробежимся:При подаче питания на нэксусе происходит автоматическое включение (или на др. планшете на реле подоется импульс и оно "зажимает кнопку питания" включает планшет) - т.е. именно включение из выключенного состояния. Далее нужно сделать тнз. "бутанимацию" в духе peugeot motion and emotion, бутанимация в интернетах много - просто забейте в гугл. Далее автоматически загружается карлаунчер минуя стандартный экран андроида. Их в плеймаркете полно на вкус и цвет. Настраиваем его под себя. Далее при выключении зажигания планшет стандартными средствами андроида приглушает экран и таскер выключает его. Получается полный визуальный аналог штатной системы с гораздо более качественным функционалом. Ну и еще немного теории именно для рамки 207ого: поскольку рамка находиться вне основной консоли требования к планшету по размеру. Нэксус 2013 встает ровно до милиметра (но он и большой сам по себе).И по рамке Номер рамки 8265LVСуществуют еще два типа рамки под навигацию с другими номерами, которые стоят 7000 и 11 000 соответственно (моя стоила 3000)Чем они отличаются от этой я не знаю, гугл их картинки тоже не выдает. Изменено 2 декабря, 2017 пользователем sturmpanztiger
sturmpanztiger Опубликовано 2 декабря, 2017 Автор Опубликовано 2 декабря, 2017 (изменено) @icechieff, Да, это реле времени режима работы у него три. Нам нужен второй режим. Учтите, реле 12 вольт и в схеме могут быть изменения (добовление преобразователя 12V-5V)https://www.youtube.com/watch?v=tPlCt_uX6ik Изменено 2 декабря, 2017 пользователем sturmpanztiger
sturmpanztiger Опубликовано 2 декабря, 2017 Автор Опубликовано 2 декабря, 2017 (изменено) На этом моменте моя инсталляция приостановилась (12V-5V преобразователь еще идет с китая).Пока распишу методы подключения планшета:1) Самый простой - просто выводим кнопку включения наружу и каждый раз включаем его вручную2) Вышеописанным методом через реле времени или с помощью нэксуса3) Гибернация. Т.е. планшет включен всегда. При подаче питания просыпается, при отключении уходит в глубокий сон. Кнопку включения лучше выводить во всех вариантах подключения (на всякий случай). Изменено 2 декабря, 2017 пользователем sturmpanztiger
sturmpanztiger Опубликовано 2 декабря, 2017 Автор Опубликовано 2 декабря, 2017 (изменено) У меня очень похоже и было (с Nexus на С5) и сейчас (Asus и 607).На Нексусе тоже делал отдельный БП (на NSD15-12S5) и шил разными прошивками, коих для него масса.А вот на Асус (z170cg) ничего не делал, он отлично засыпает и просыпается при появлении зарядки. Единственный минус такого решения - занятый разъем, и не воткнуть камеру заднего вида при необходимости. Лаунчер тоже использую Car Launcher в Pro версии (перепробовал и покупал массу, но с этим всё четко, ничего лишнего). Из доработок только сделана внешняя активная антенна GPS. Звук же организован так:- штатная голова с доработками - заменой кондеров на пленочные Wima;- выход переключен на низкоуровневый- доставлен штатный усь JBL - поставлен Yatour для флэшек, и к нему bluetooth для handsfree- т.к. синийзуб на асусе хрень, то звук с планшета пустил проводом в aux ятура, намного более надежное решение. вроде всё, ничего не отпустил.Тут все-таки пример скорее с акцентом на навигацию и автовкл/автовыкл, я конечно не эксперт по аудио, но планшет проиграет штатной голове в плане звука. Во всяком случаи Xiaomi Mi4c проигрывает RD45 по звуку. Хотя в рамках салона оба они отличные результаты выдают, но RD45 способна еще и бабулек на лавках попугать, блютуз уже на такое не способен - макс громкость тише. Изменено 2 декабря, 2017 пользователем sturmpanztiger
sturmpanztiger Опубликовано 2 декабря, 2017 Автор Опубликовано 2 декабря, 2017 А вот еще про реле, кому надо:https://www.youtube.com/watch?v=QNboApkuV4E
icechieff Опубликовано 2 декабря, 2017 Опубликовано 2 декабря, 2017 На этом моменте моя инсталляция приостановилась (12V-5V преобразователь еще идет с китая).Не надо китай. Сделай на NSD15-12S5. Он хоть нормально держит и не проседает/не завышает. В таком щепетильном вопросе как питание китайцам нет доверия.
sturmpanztiger Опубликовано 3 декабря, 2017 Автор Опубликовано 3 декабря, 2017 (изменено) Не надо китай. Сделай на NSD15-12S5. Он хоть нормально держит и не проседает/не завышает. В таком щепетильном вопросе как питание китайцам нет доверия.Т.е. NSD15-12S5, DC/DC преобразователь, 15Вт, вход 9.4-36В, выход5В/3А уже готовое решение, только +/- подавай и +/- выводи?На фото он? Изменено 3 декабря, 2017 пользователем sturmpanztiger
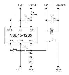
icechieff Опубликовано 4 декабря, 2017 Опубликовано 4 декабря, 2017 Да, он. Практически готовое, есть куча схем, я делал по такой (только реле не использовал). Я вот тут про свои переделки пописывал))) https://peugeot-lab.net/forum/topic/12781/ P.S. БП этот до сих пор ездит в Ситре, хоть бы хны. P.P.S. помню, что какую-то перемычку распаивал между каким-то ногами NSD, чтоб напругу поднять, это описано в даташите на неё.
sturmpanztiger Опубликовано 4 декабря, 2017 Автор Опубликовано 4 декабря, 2017 (изменено) Да, он. Практически готовое, есть куча схем, я делал по такой (только реле не использовал).2c6338cs-960.jpg Я вот тут про свои переделки пописывал)))https://peugeot-lab.net/forum/topic/12781/P.S. БП этот до сих пор ездит в Ситре, хоть бы хны.P.P.S. помню, что какую-то перемычку распаивал между каким-то ногами NSD, чтоб напругу поднять, это описано в даташите на неё.А вот подумал, хотя конечно я далеко не первый - но нафиг так извращаться. Есть хорошие зарядники типа Micarcharger, есть нэксус 7, почему бы не сделать из зарядника MI преобразователь 12-5 и уже штатным USB заряжать планшет. Ток на планшет 2А, ему должно с головой хватать на то, чтобы заряжаться и не разряжаться. Я как-то даже и не проверил, как планшет с музыкой, экраном, GPS, и блютзом держит заряд. Изменено 4 декабря, 2017 пользователем sturmpanztiger
Рекомендуемые сообщения
Для публикации сообщений создайте учётную запись или авторизуйтесь
Вы должны быть пользователем, чтобы оставить комментарий
Создать аккаунт
Зарегистрируйте новый аккаунт в нашем сообществе. Это очень просто!
Регистрация нового пользователяВойти
Уже есть аккаунт? Войти в систему.
Войти